综合教务
信息公开
书记、校长邮箱
图书馆
|
English
导航菜单
首页
学校概况
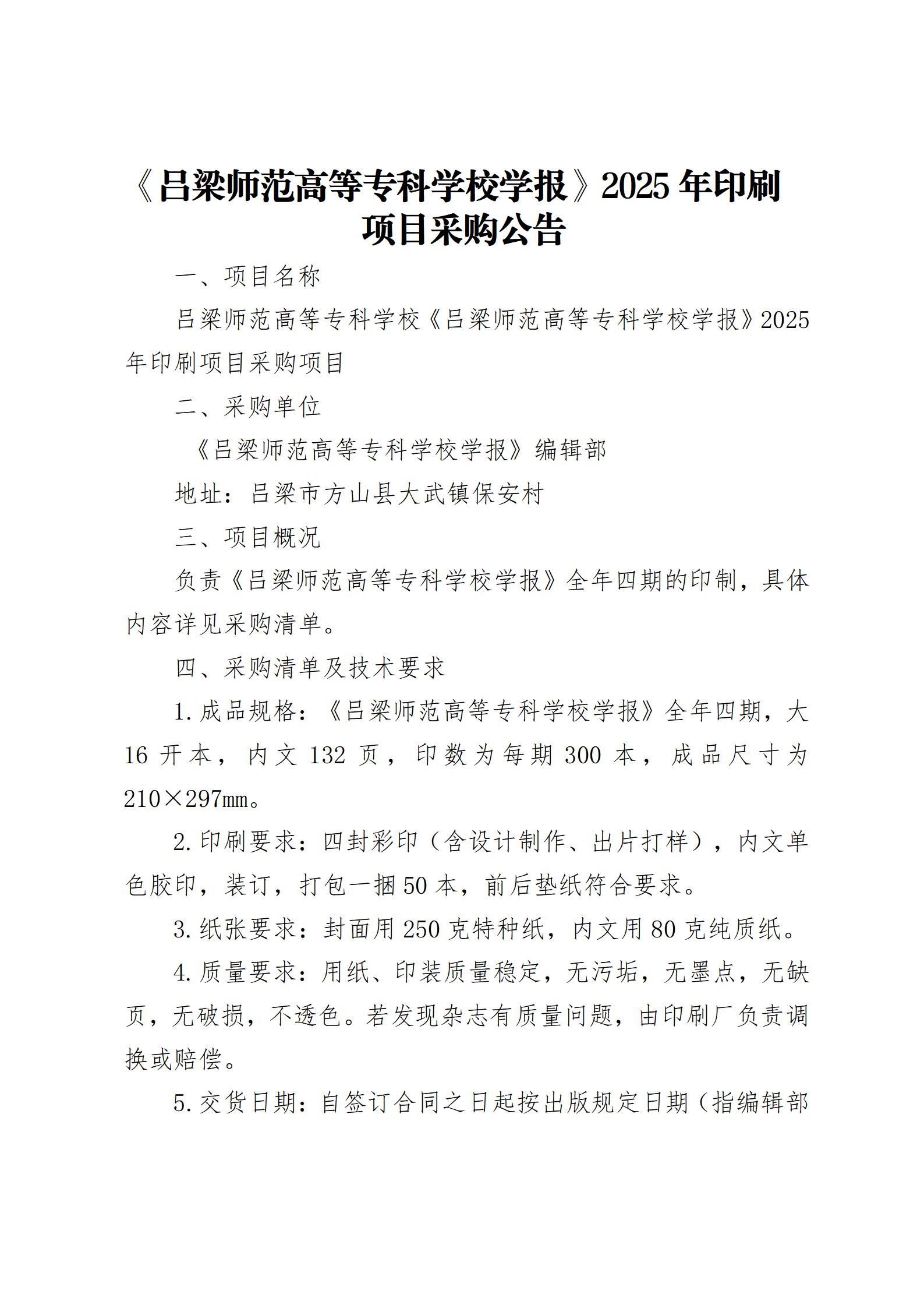
学校介绍
组织架构
党群机构
行政机构
教学机构
教辅科研
学校章程
现任领导
教育教学
素质教育
继续教育
师资队伍
招生就业
招生信息
招生动态
章程与计划
报考指南
就业信息
通知公告
招聘公告
专场招聘会
就业洽谈会
岗位信息
教学科研
科学研究
学术报告
教学动态
实习实训
合作交流
杰出校友
高校纵横
地方之窗
国际交流
校友会
校企合作
文化生活
心理服务
心理咨询
心理测试
心海领航
图书推荐
网络服务
上网指南
网络安全
网络设置
信息服务
常见问题解答
学生活动
学生党建活动
学生会
校园文化
学生媒体
后勤服务
后勤服务
校园一卡通
校区通勤
校园地图
校区全景
吕梁校区
其他校区
专题栏目
深入贯彻中央八项规定精神学习教育
党纪学习教育
清廉学校
清廉校园我校行
警示教育
他山之石
当前位置:
首页
·
消息中心
·
通知公告
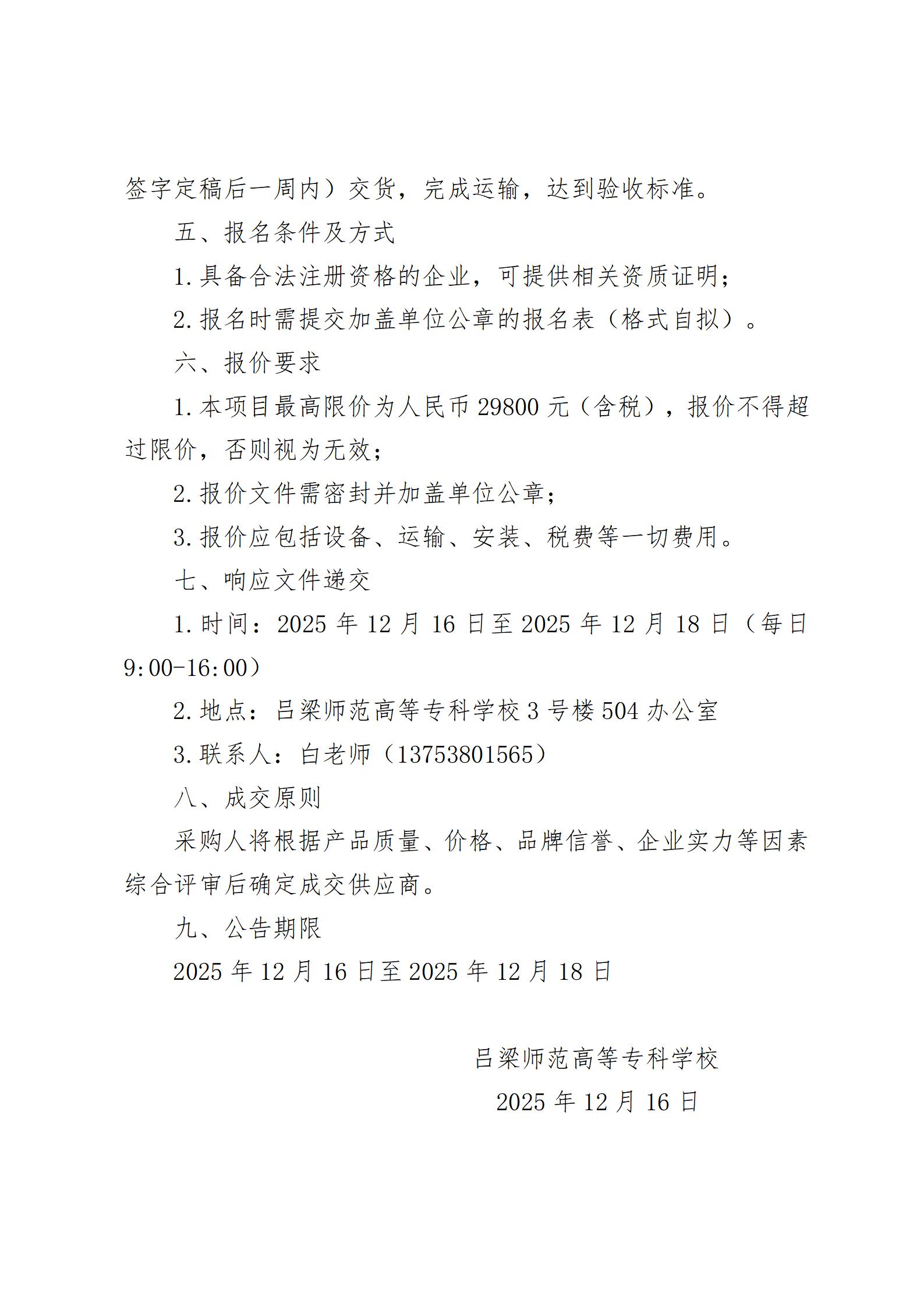
《吕梁师范高等专科学校学报》2025年印刷项目采购公告
发布日期:2025-12-16
作者:
点击数:
《吕梁师范高等专科学校学报》2025年印刷项目采购公告.pdf
最新动态
吕梁师范高等专科学校图书馆花卉租赁项目询价结果公示
《吕梁师范高等专科学校学报》2025年印刷项目采购公告
关于吕梁师范高等专科学校2026年高校毕业生 一次性求职补贴公示
关注吕梁师范高等专科学校公众号